AAAA级景区读“双高”校
首 页
学校概况
学校简介
院系设置
现任领导
历史沿革
校园风景
校训校歌
党的建设
党章党规
党风廉政
党员教育
党员风采
乡村振兴
党建动态
思政工作
廉洁文化
教学科研
教育教学
科学研究
招生就业
招生信息网
就业信息网
政务公开
信息公开
规章制度
工作计划
校园采购
经费管理
应急管理
合作交流
国际交流
国内交流
校园文化
33753育人体系
两种精神
先进人物
典型事迹
优秀成果
通知公告
首页
/
通知公告
/ 正文
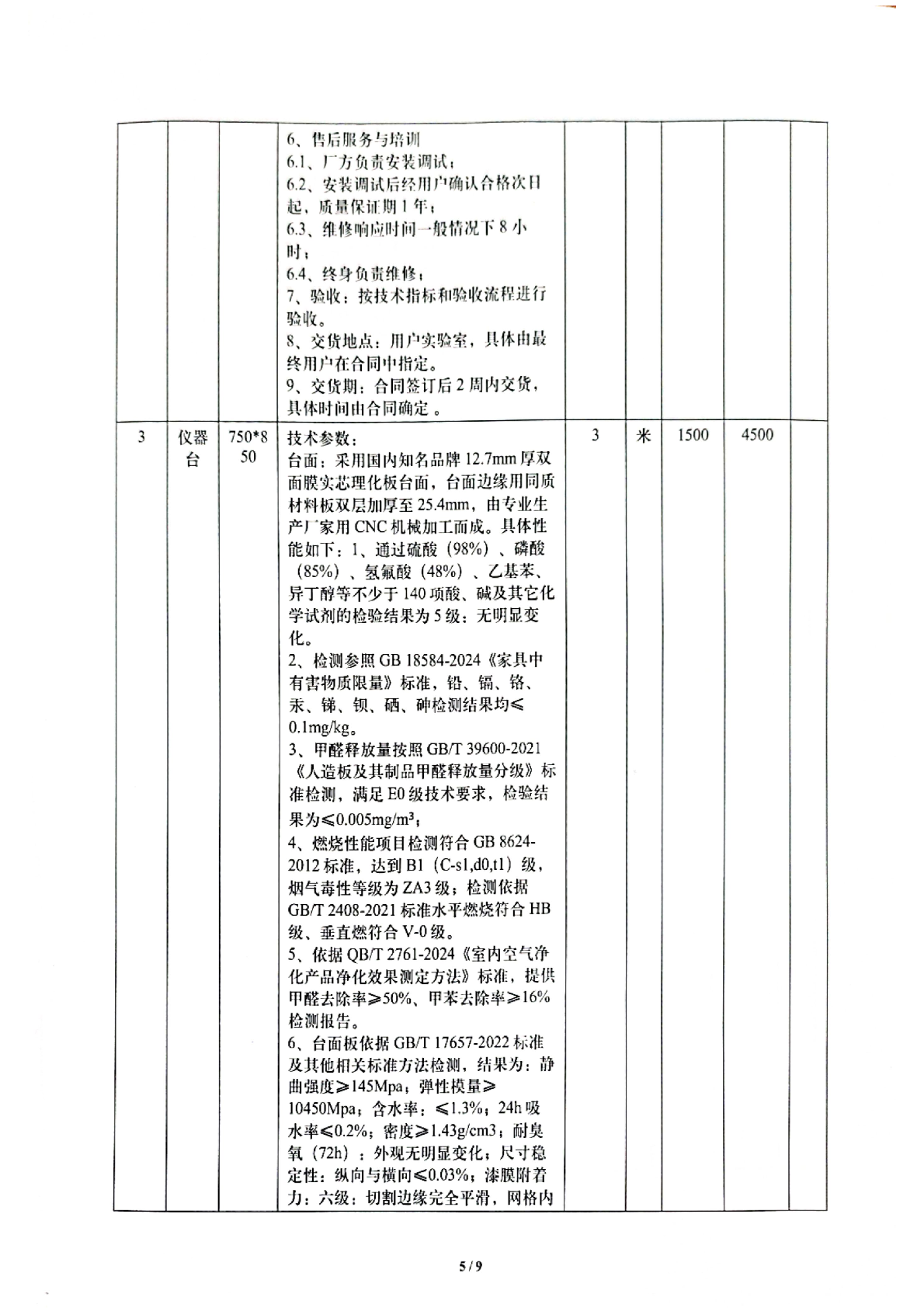
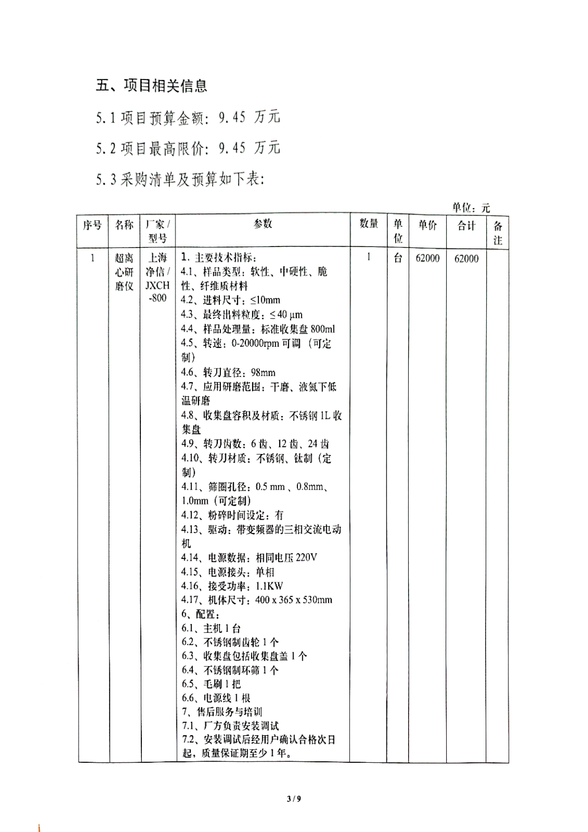
黔南民族职业技术学院抹茶相关设备及耗材采购项目询价文件
发布人:宣传部
时间:2026-04-03
点击:
9
来源:
操作>>
黔南民族职业技术学院抹茶相关设备及耗材采购项目询价文件.pdf
返回上级
关闭页面