AAAA级景区读“双高”校
首 页
学校概况
学校简介
院系设置
现任领导
历史沿革
校园风景
校训校歌
党的建设
党章党规
党风廉政
党员教育
党员风采
乡村振兴
党建动态
思政工作
廉洁文化
教学科研
教育教学
科学研究
招生就业
招生信息网
就业信息网
政务公开
信息公开
规章制度
工作计划
校园采购
经费管理
应急管理
合作交流
国际交流
国内交流
校园文化
33753育人体系
两种精神
先进人物
典型事迹
优秀成果
经费管理
首页
/
政务公开
/
经费管理
/ 正文
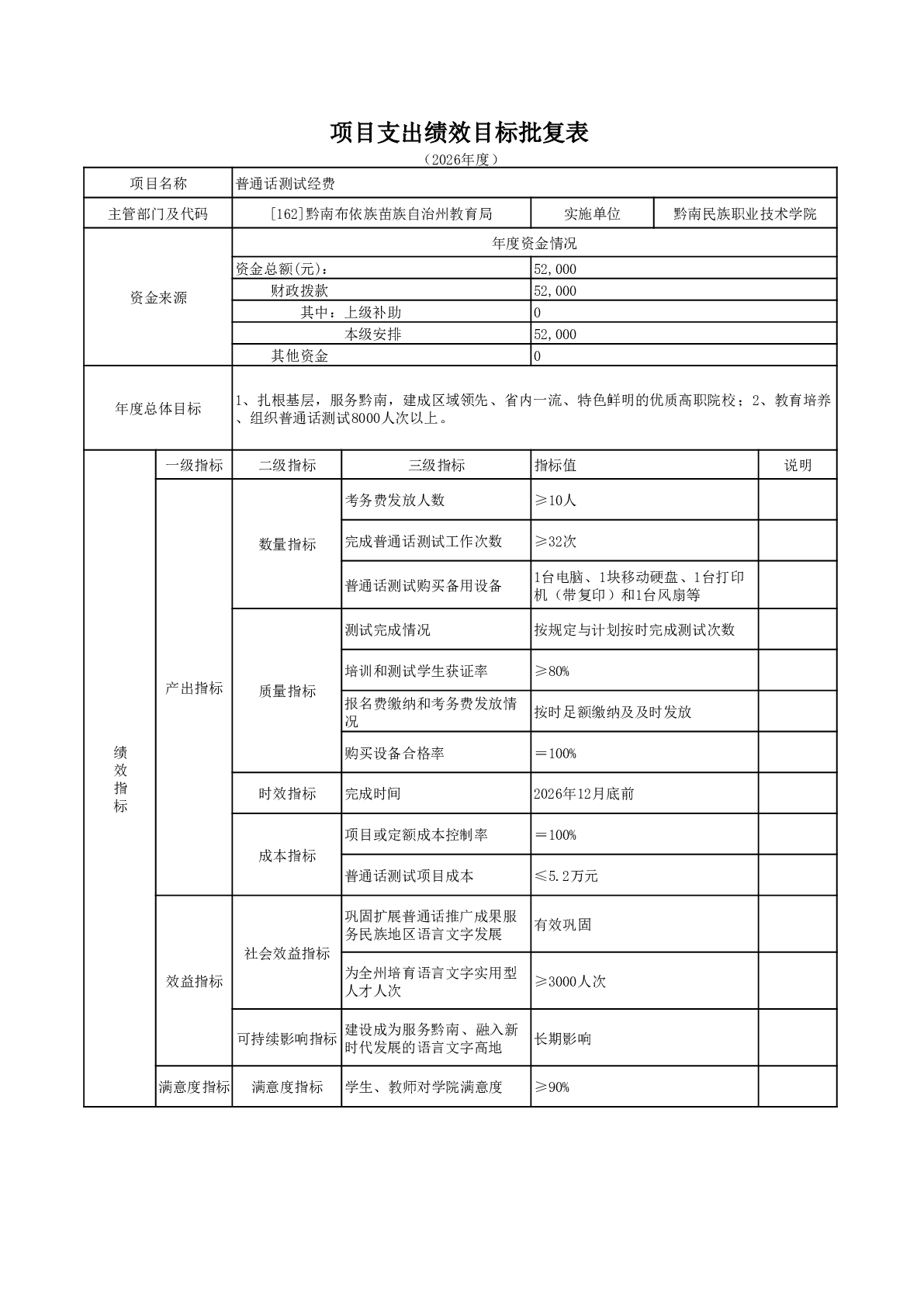
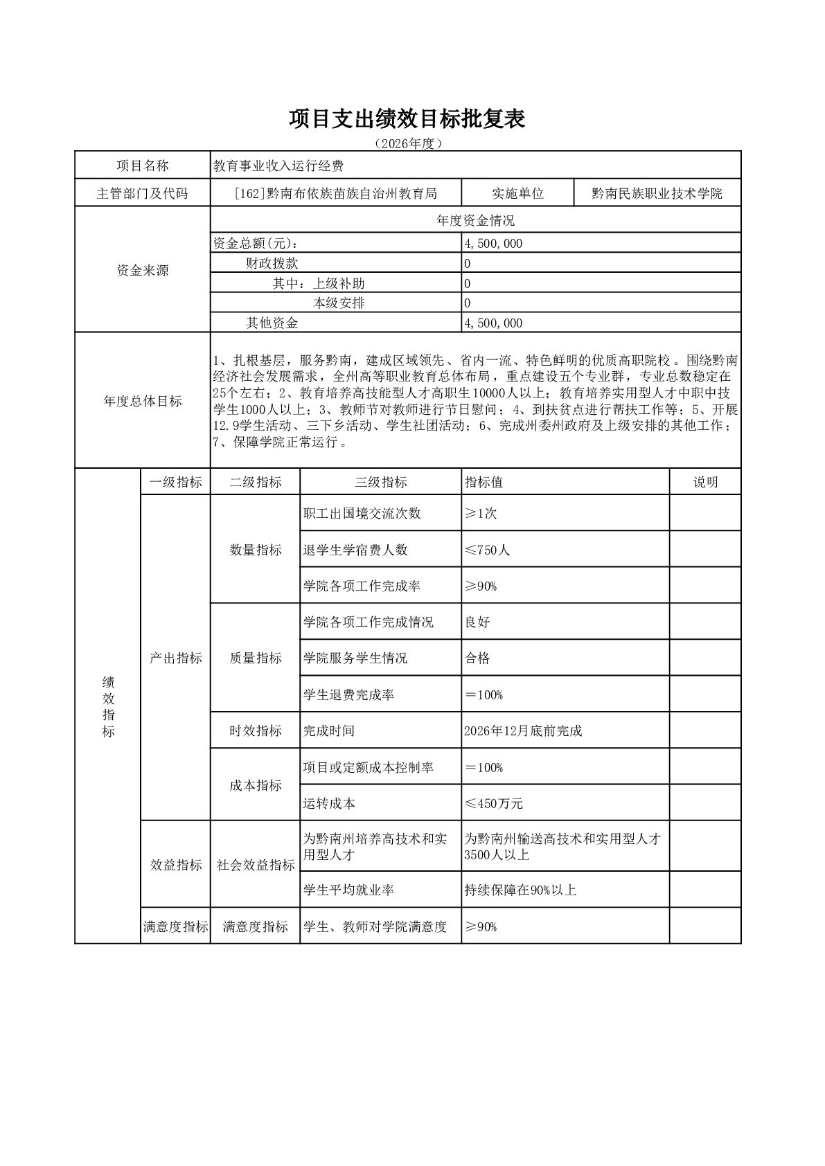
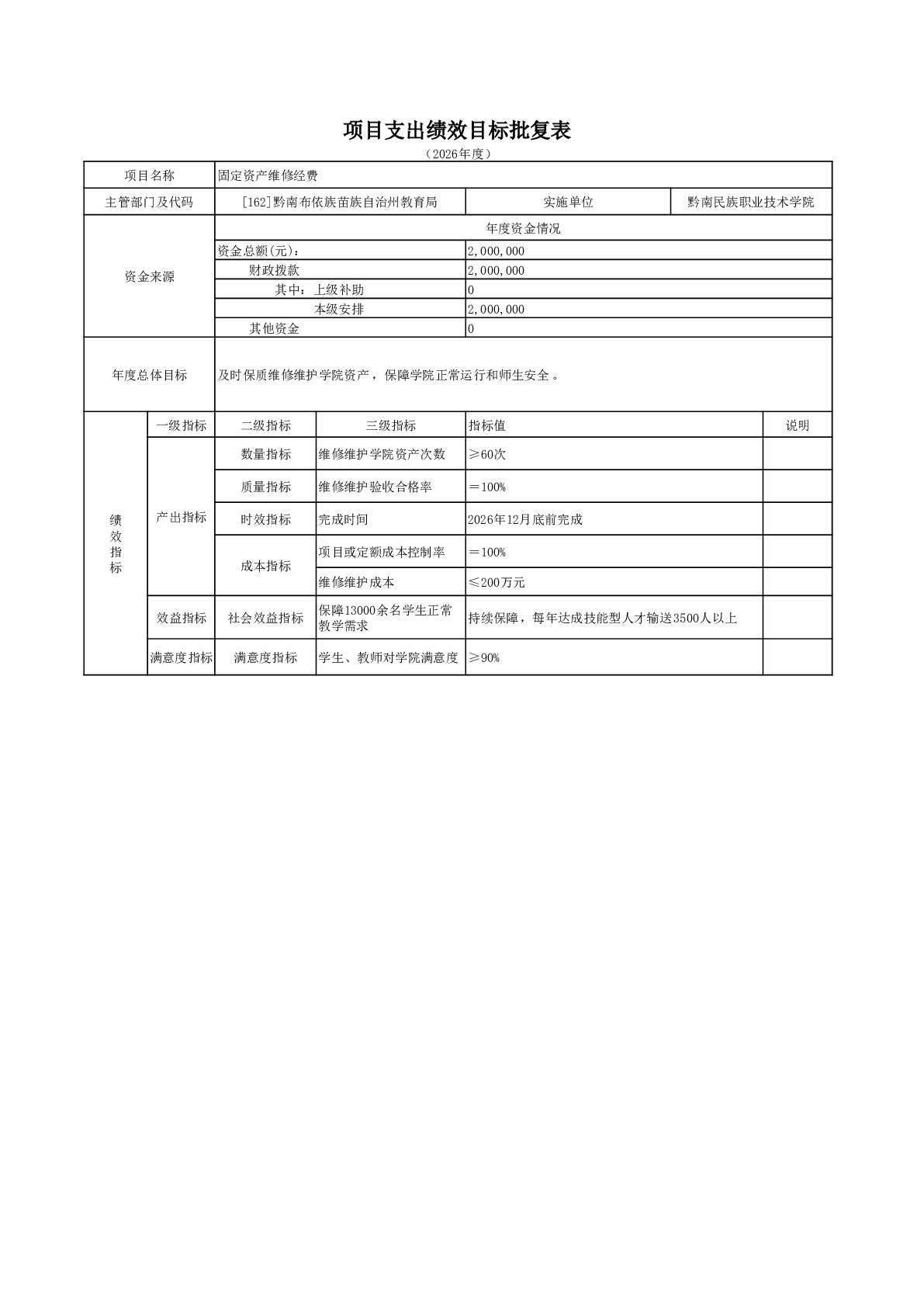
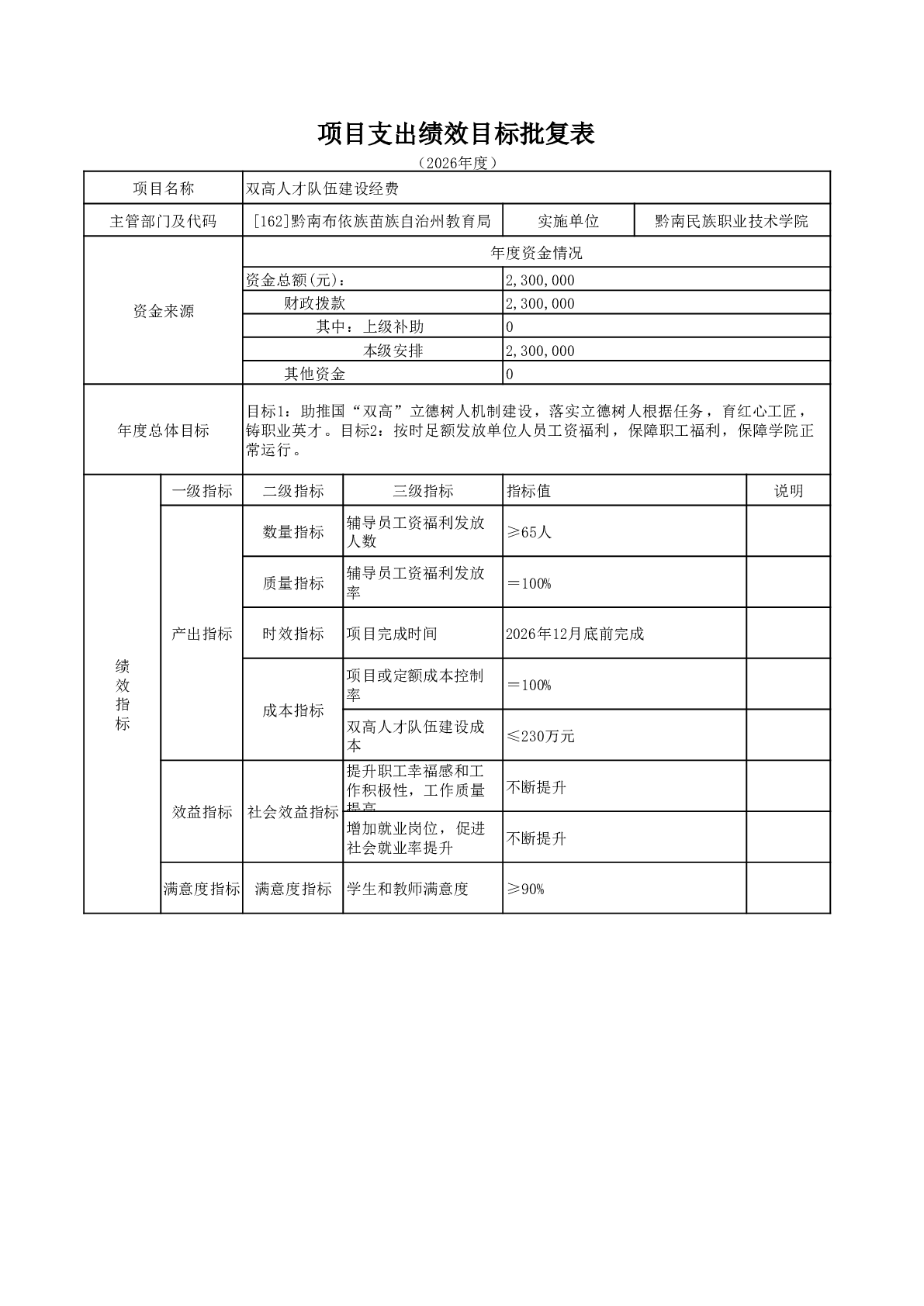
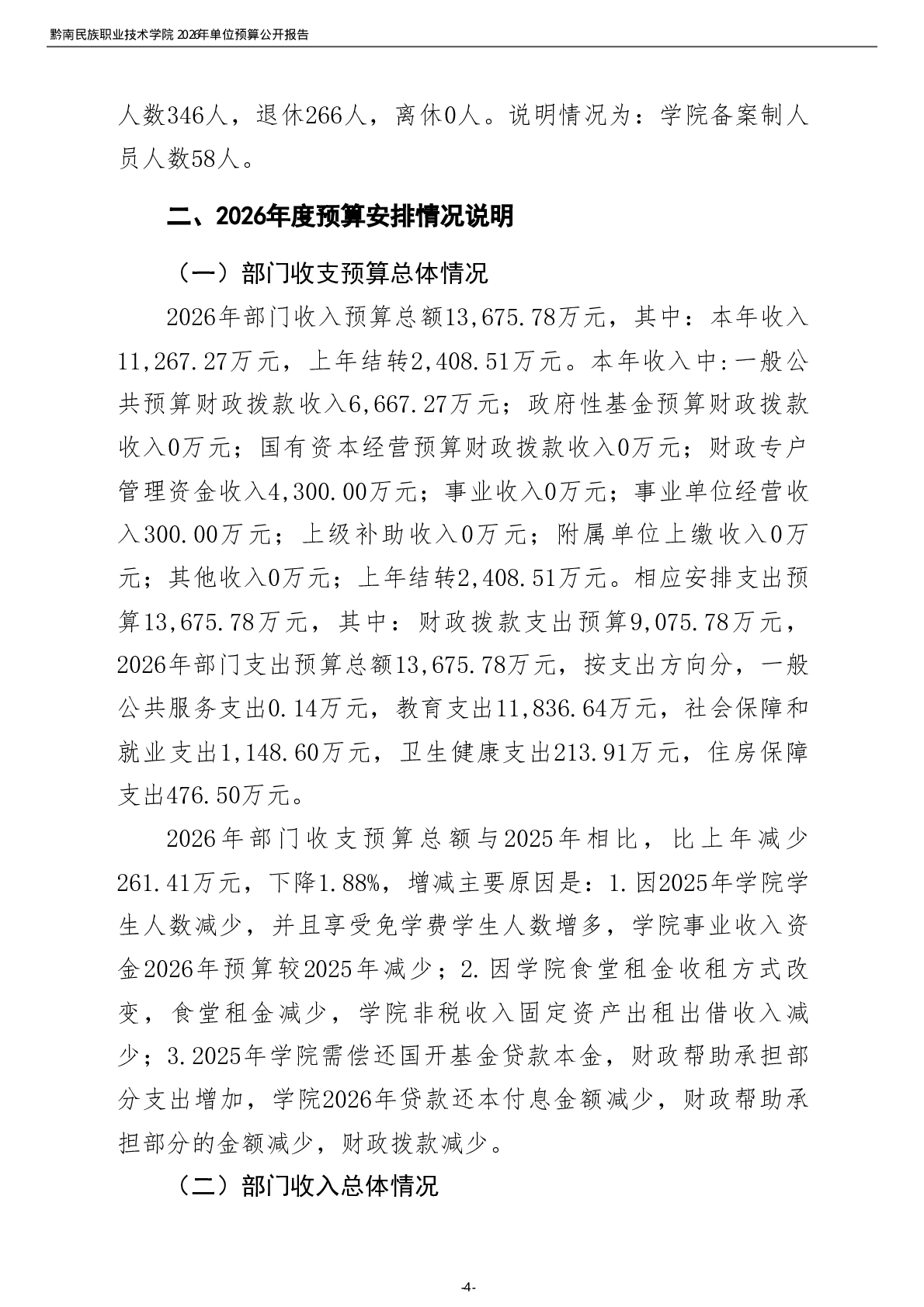
黔南民族职业技术学院2026年部门预算及“三公”经费预算公开说明
发布人:黔南民族职业技术学院
时间:2026-03-19
点击:
32
来源:
操作>>
返回上级
关闭页面