Toggle navigation
搜索
学校主页
首页
团委概况
组织机构
岗位分工职责
学生会
社团管理部
青年媒体中心
大学生艺术团
思想阵地
二十大
十九大
十九届三中、四中全会
团的十八大
三会两制一课
每期团校
五四运动一百周年习近平发表重要讲话
主题团日活动
荣誉墙
相关文件
校园文化
学院活动
社团活动
学生会活动
社会实践、志愿服务活动
社会实践
工作动态
每月工作简报
活动信息简报
首页
团委概况
思想阵地
荣誉墙
相关文件
校园文化
工作动态
首页
>
团委概况
>
社团联合会
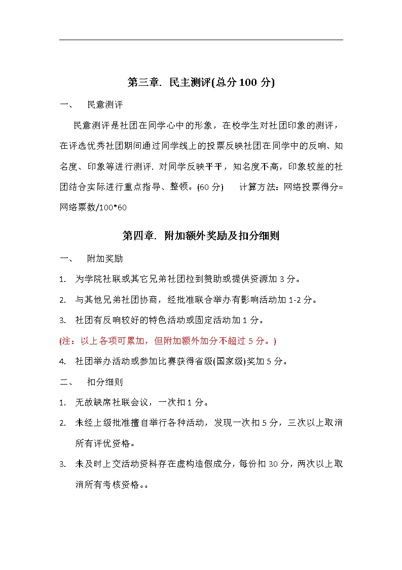
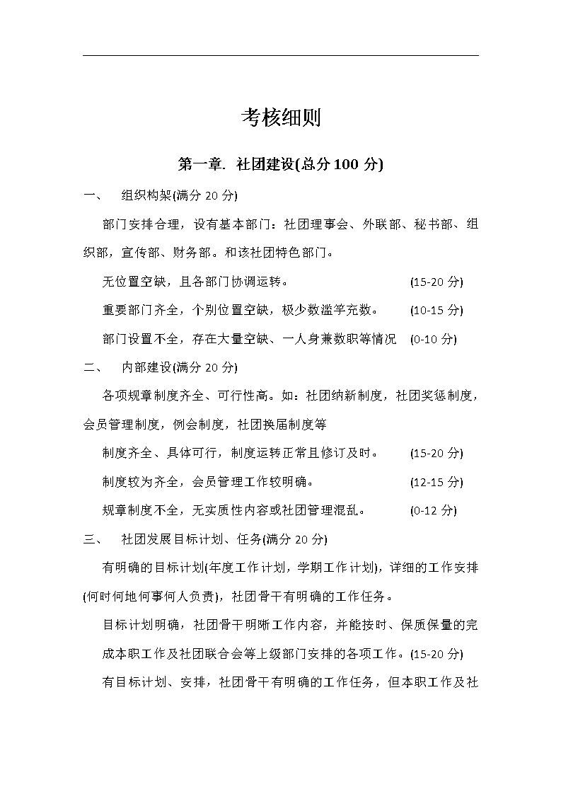
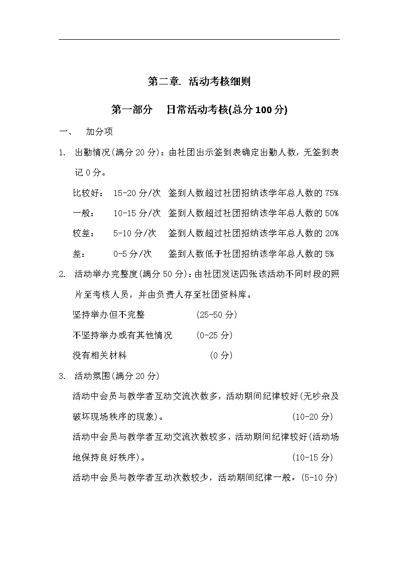
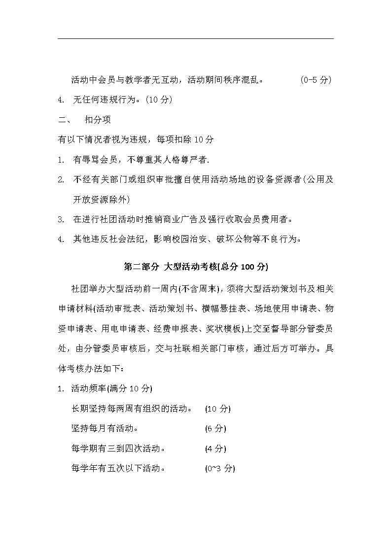
黔南民族职业技术学院社团考核细则
日期:2018-12-30 作者:杨明毫 来源:院团委 浏览量:
2279
操作>>
上一篇:
没有了
下一篇:
共青团黔南职院委员会...